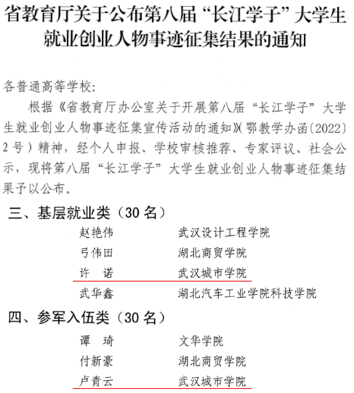
新闻网讯(记者袁晚露)近日,由湖北省教育厅主办的湖北省第八届“长江学子”大学生就业创业人物事迹征集活动评选结果揭晓,我校两名毕业生成功入选。2020届艺术学部毕业生许诺、2021届机电工程学部毕业生卢青云分别荣获“长江学子”基层就业、“长江学子”参军入伍荣誉称号。

本届“长江学子”大学生就业创业人物设置有5类,共评选出“长江学子”150名。其中,开拓创新类30名、自主创业类30名、基层就业类30名、参军入伍类30名、自强奋进类30名。经个人申报、学校审核推荐、专家评议、社会公示等评选环节,许诺入选为基层就业类“长江学子”,卢青云入选为参军入伍类“长江学子”。

许诺大学期间曾担任艺术学部党建会会长和班级学习委员,荣获“优秀学生干部”“模范团干”“优秀志愿者”“优秀毕业生”等多项荣誉称号,获得2016-2017年度德育三等奖学金、2017-2018年度德育三等奖学金、2019-2020年度德育二等奖学金。2020年毕业之季,经申请选拔,前往新疆克州乌怡县基层工作,在乌鲁克恰提乡人民政府2021年度考核中获得优秀。目前,在新疆克州乌恰县乌鲁克恰提乡萨热克巴依村村委会工作。

卢青云先后获评湖北省大学生自强之星、中国大学生自强之星等荣誉。2020年武汉疫情爆发,卢青云利用专业特长援建雷神山十天十夜,他的事迹刊登在中国教育报头版醒目位置,人民日报、新华社客户端、环球网、学习强国、中国教育报微信公众号、《大学生》杂志等媒体以大篇幅报道他的事迹,受到全国广泛关注。2020年9月参军入伍,把抗疫精神带到军营,在军营中继续绽放青春光彩,多次受到表扬。
后期,我校将继续发挥典型示范带动作用,广泛宣传“长江学子”大学生就业创业人物事迹,讲好学子就业创业故事,共同营造全社会关心支持大学生就业创业浓厚氛围,促进我校毕业生更加充分更高质量就业。